La soberanía del pueblo de Puerto Rico como derecho inalienable es mencionado como la autoridad para que representantes del gobierno del Estado Soberano de Puerto Rico puedan suscribir o firmar el Tratado de Libre Asociación según la Sección 471 del Tratado a continuación. Sin embargo, es apropiado repasar la ruta propuesta para llegar a la firma del Tratado de Libre Asociación.
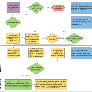
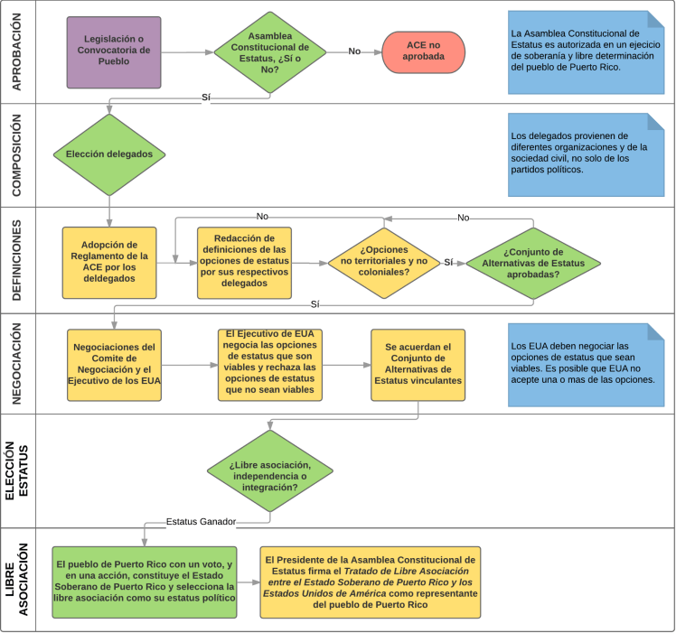
El proceso de descolonización propuesto consta de una serie de votos por el pueblo de Puerto Rico en ejercicio de su soberanía. Este conjunto de votos culminaría en la descolonización de Puerto Rico. Aunque hay una variedad de métodos y procesos aplicables que constituyen un ejercicio de la soberanía y libre determinación, nuestra propuesta liga una hilera de votos por el pueblo de Puerto Rico dentro de un proceso ininterrumpido que comienza con una autorización por el pueblo de Puerto Rico a explorar las opciones descolonizadoras y culmina con la aprobación de una opción descolonizadora por el pueblo de Puerto Rico. El proceso integrado de descolonización al que nos referimos es la Asamblea Constitucional de Estatus según propuesta por el Colegio de Abogados de Puerto Rico y apoyada por el Frente Amplio Pro Asamblea Constitucional de Estatus.
La Asamblea Constitucional de Estatus es un mecanismo procesal ágil y democrático para que el pueblo de Puerto Rico solucione su estatus político mediante una serie de votaciones1.
- Aprobación de la Asamblea Constitucional de Estatus (ACE). En el primer voto, el pueblo de Puerto Rico en un ejercicio de su soberanía y libre determinación autoriza que se establezca el mecanismo procesal de la ACE. Esta autorización como ejercicio de un derecho inalienable tiene que ser respetada por todo Estado conforme a la Carta de las Naciones Unidas. EUA como Estado administrador estará obligado a promover el proceso de libre determinación que se comienza con este voto. De EUA no abstenerse de realizar actos que obstaculicen el ejercicio de libre determinación, el pueblo de Puerto Rico podrá pedir y recibir apoyo de las Naciones Unidas.
- Selección de delegados a la ACE entre candidatos de todo tipo de organizaciones. El segundo voto por el pueblo de Puerto Rico será para la selección de los delegados a la ACE. Los delegados representarán las tres opciones definidas por el Derecho Internacional: la libre asociación, la independencia y la integración. Los delegados no están limitados a ser miembros de los partidos políticos tradicionales. Los candidatos a delegados provendrán de todo tipo de organizaciones y de la sociedad civil.
- Definición de opciones descolonizadoras y sus periodos de transición. La tarea de los delegados será definir las opciones de estatus que sean no coloniales y no territoriales, y definir los detalles propuestos de la transición a dichos estatus. Los delegados redactarán y adoptarán su reglamento y deberán decidir si las opciones definidas para cada opción de estatus son descolonizadoras, no territoriales, no coloniales. Es importante entender que la función de los delegados no es decidir las opciones de estatus por el pueblo. El pueblo de Puerto Rico se reserva su soberanía para decidir cuál será el estatus escogido, los delegados no podrán escoger la opción de estatus.
- Aprobación de opciones de libre asociación, independencia e integración. Una vez la ACE defina las opciones de estatus y su transición, las mismas serán sometidas para la aprobación del pueblo de Puerto Rico. Con una aprobación del conjunto de definiciones, el pueblo de Puerto Rico facultará a la ACE para que negocie las mismas con el gobierno de los EUA.
- Negociación de las opciones con el gobierno de los Estados Unidos. La ACE enviará unas Comisiones de delegados para negociar con el ejecutivo de los EUA para que las definiciones aprobadas por el pueblo de Puerto Rico sean vinculantes. Será responsabilidad de los EUA como Estado administrador promover el ejercicio de libre determinación del pueblo puertorriqueño y quien se deberá expresar sobre las opciones propuestas. El resultado ideal de este ejercicio cuenta con que EUA se comprometa con definiciones vinculantes para las opciones de estatus que se definan.
- Votación por opciones vinculantes. Una vez las Comisiones negocien las definiciones de estatus no territoriales, no coloniales y vinculantes, el pueblo de Puerto Rico votará por la opción de estatus que prefiera. La selección del estatus deberá ser por mayoría absoluta y pudiera requerir una segunda ronda si ninguna opción obtiene más del 50% del voto emitido.
El mecanismo de la ACE comienza con la autorización por el pueblo de Puerto Rico y no termina hasta que se logre la descolonización de Puerto Rico con la selección por el pueblo del estatus preferido. La ACE puede atender situaciones especiales en las que los EUA no aprueben alguna opción propuesta por el pueblo de Puerto Rico, o si los EUA no se expresa rápidamente sobre las opciones propuestas.
Cabe señalar que existen otros mecanismos y procesos para el ejercicio de la soberanía y libre determinación del pueblo de Puerto Rico que culminen en la descolonización de nuestro pueblo. Otros posibles mecanismos incluyen las Asambleas de Pueblo, los referéndums locales o votaciones refrendadas por el Congreso de los EUA. Proponemos la ACE por entender que es el proceso más completo, mejor pensado y organizado, que exige respuesta de los EUA y nos facilita acudir a la Naciones Unidas, de ser necesario.
Una vez negociado el Tratado de Libre Asociación con los EUA, el mismo necesitaría la aprobación del pueblo de Puerto Rico. El pueblo de Puerto Rico con un voto, y en una acción, constituye el Estado Soberano de Puerto Rico y selecciona la libre asociación como su estatus político. Con la aprobación del pueblo de Puerto Rico, se autoriza a la Comisión que negoció el Tratado de Libre Asociación a la firma del Tratado como representantes del Estado Soberano de Puerto Rico junta al Presidente de los EUA. Una vez firmado el Tratado de Libre Asociación, ya estaría ratificado por el pueblo de Puerto Rico y quedaría pendiente la ratificación por el Senado de los EUA.

- (FAACE, 2015) Definición derivada del folleto publicado por el Frente Amplio Pro Asamblea Constitucional de Estatus, “Preguntas y respuestas sobre la Asamblea Constitucional de Estatus.” ↩